自贡市城市建设投资开发集团有限公司
  • 首页
  • 关于城投
    集团概况 集团领导 组织架构 发展战略
  • 子公司简介
  • 新闻中心
    集团要闻 子公司动态 行业聚焦 媒体导读
  • 党群建设
    党建工作 党风廉洁 群团工作 举报投诉
  • 项目管理
    成果展示
  • 人力资源
    人才理念 干部人事 人才招揽
  • 企业文化
    社会责任 员工风采 城投之声
  • 政策法规
  • 信息公开
    通知 公示 公告
信息公开
  • 公示
  • 公告
最新资讯
市城投集团公司党委书记、董事
学习贯彻党的二十届四中全会精
市城投集团公司党委召开会议
嘉汇公司开展消防实战演练 筑
强基赋能促发展 砺剑铸魂启新
自贡市城投集团公司召开党委会
嘉汇公司物业保安邓其明受邀分
市城投集团公司召开2025年
公告
你的位置:首页 > 信息公开 > 公告

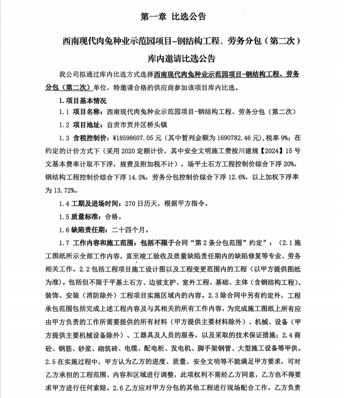
西南现代肉兔种业示范园项目-钢结构工程、劳务分包(第二次)库内邀请比选公告

来源:      2025-08-15 16:02:12      点击:

报名申请表请点击下载/images/file/20250815160089328932.docx

  • 上一篇:西南现代肉兔种业示范园项目-钢结构工程、劳务分包(第二次)评 2025/8/20
  • 下一篇:自贡市现代肉兔养殖示范基地项目-钢结构工程、劳务分包(第二次 2025/8/15

网站首页 | 关于我们 | 人力资源 | 网站地图

Copyright www.zgctjt.com 自贡市城市建设投资开发集团有限公司 版权所有 All Rights Reserved

公司地址:四川.自贡.自流井区鸿鹤路东源半岛14幢 联系电话:0813-2517017 电子邮件:jjyy500@126.com

蜀ICP备18008040号