自贡市城市建设投资开发集团有限公司
  • 首页
  • 关于城投
    集团概况 集团领导 组织架构 发展战略
  • 子公司简介
  • 新闻中心
    集团要闻 子公司动态 行业聚焦 媒体导读
  • 党群建设
    党建工作 党风廉洁 群团工作 举报投诉
  • 项目管理
    成果展示
  • 人力资源
    人才理念 干部人事 人才招揽
  • 企业文化
    社会责任 员工风采 城投之声
  • 政策法规
  • 信息公开
    通知 公示 公告
信息公开
  • 通知
  • 公示
  • 公告
最新资讯
市城投集团公司举办2025年
技术赋能促发展 新质检测筑根
市城投集团公司党委召开202
市城投集团公司召开2025年
邹宏主持召开市城投集团公司党
港投公司成功签署物资贸易首单
创新“乡村联营”模式 发展肉
2025年首期“安全大讲堂”
公告
你的位置:首页 > 信息公开 > 公告

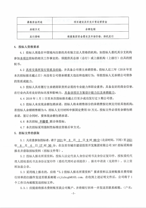
自贡城投-2022年公司债承销服务招标公告

来源:      2021-07-30 16:32:51      点击:


报名申请表请下载:/images/file/20210730163254695469.docx


报名申请表请下载:/images/file/20210730163156295629.docx

  • 上一篇:自贡城投-2022年企业债承销服务招标公告 2021/7/30
  • 下一篇:自贡市盐泉酒业有限公司招聘公告 2021/7/29

网站首页 | 关于我们 | 人力资源 | 网站地图

Copyright 2019 www.zgctjt.com 自贡市城市建设投资开发集团有限公司 版权所有 All Rights Reserved

公司地址:四川.自贡.自流井区鸿鹤路东源半岛14幢 联系电话:0813-2517017 电子邮件:jjyy500@126.com

蜀ICP备18008040号