自贡市城市建设投资开发集团有限公司
  • 首页
  • 关于城投
    集团概况 集团领导 组织架构 发展战略
  • 子公司简介
  • 新闻中心
    集团要闻 子公司动态 行业聚焦 媒体导读
  • 党群建设
    党建工作 党风廉洁 群团工作 举报投诉
  • 项目管理
    成果展示
  • 人力资源
    人才理念 干部人事 人才招揽
  • 企业文化
    社会责任 员工风采 城投之声
  • 政策法规
  • 信息公开
    通知 公示 公告
信息公开
  • 公示
  • 公告
最新资讯
盐泉公司中标五粮液2026年
“童心向善·花开益途”丨这场
市城投集团公司党委召开会议
2026年第一期“城投大讲堂
市城投集团公司召开2025年
港投公司打通中亚粮源新通道
市城投集团公司党委召开会议
城乡共融迎新年 多元业态促发
公告
你的位置:首页 > 信息公开 > 公告

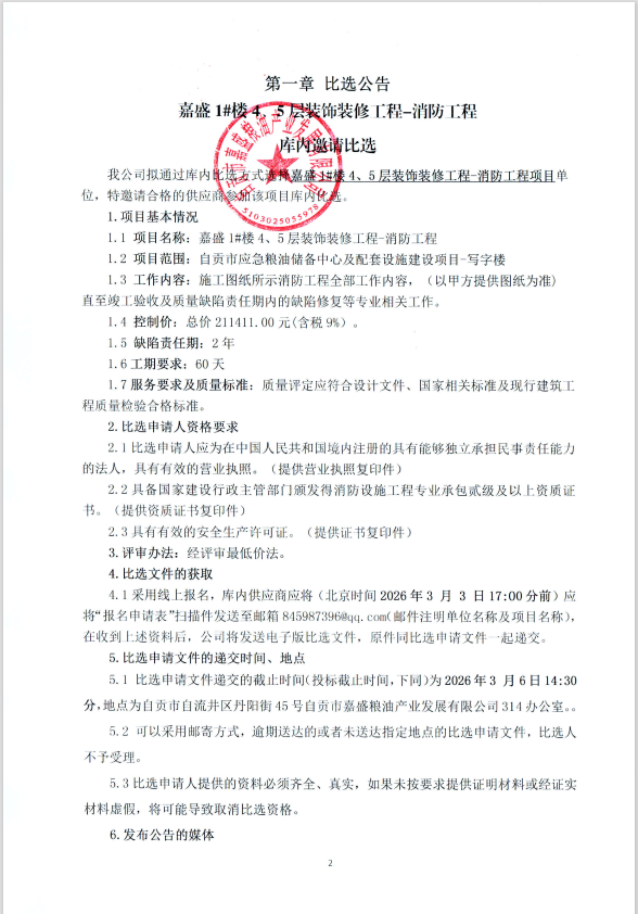
嘉盛1#4、5层装饰装修工程-消防工程库内邀请比选比选公告

来源:      2026-02-27 16:28:03      点击:


报名申请表请点击下载/images/file/20260227162716701670.docx

  • 上一篇:自贡嘉悦居物业管理有限公司劳务外包服务比选比选公告 2026/3/2
  • 下一篇:嘉盛1#4、5层装饰装修工程-室内装修库内邀请比选比选公告 2026/2/27

网站首页 | 关于我们 | 人力资源 | 网站地图

Copyright www.zgctjt.com 自贡市城市建设投资开发集团有限公司 版权所有 All Rights Reserved

公司地址:四川.自贡.自流井区鸿鹤路东源半岛14幢 联系电话:0813-2517017 电子邮件:jjyy500@126.com

蜀ICP备18008040号