自贡市城市建设投资开发集团有限公司
  • 首页
  • 关于城投
    集团概况 集团领导 组织架构 发展战略
  • 子公司简介
  • 新闻中心
    集团要闻 子公司动态 行业聚焦 媒体导读
  • 党群建设
    党建工作 党风廉洁 群团工作 举报投诉
  • 项目管理
    成果展示
  • 人力资源
    人才理念 干部人事 人才招揽
  • 企业文化
    社会责任 员工风采 城投之声
  • 政策法规
  • 信息公开
    通知 公示 公告
信息公开
  • 通知
  • 公示
  • 公告
最新资讯
“城投·富台家园”项目(一期
市城投集团公司党委举办202
守护粮食安全 “城投
消费帮扶促增收 真帮实扶解民
市城投集团公司安全大讲堂开讲
嘉盛公司开展2024年世界粮
市城投集团公司召开会议 专题
情系重阳 爱老敬老——市城投
公告
你的位置:首页 > 信息公开 > 公告

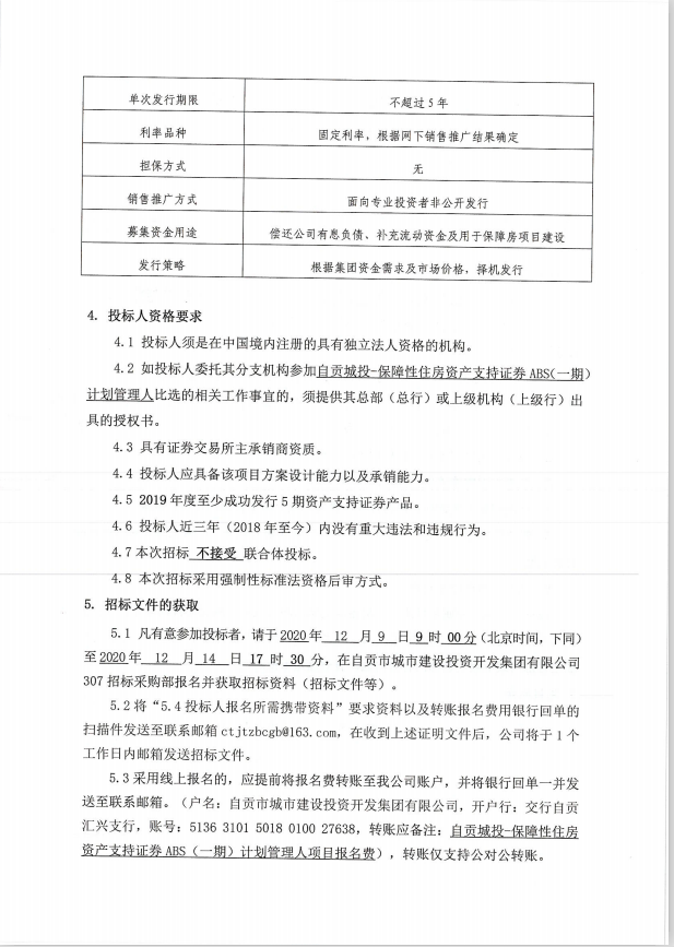
自贡城投-保障性住房资产支持证券ABS(一期)计划管理人招标公告

来源:      2020-12-8 16:08:13      点击:


报名申请表请下载附件:

/images/file/20201208160780708070.docx

  • 上一篇:自贡市城市建设投资开发集团有限公司自贡市西山路片区综合改造工 2020/12/8
  • 下一篇:自贡市城市建设投资开发集团有限公司2020年中票、公司债评级 2020/12/7

网站首页 | 关于我们 | 人力资源 | 网站地图

Copyright 2019 www.zgctjt.net 自贡市城市建设投资开发集团有限公司 版权所有 All Rights Reserved

公司地址:四川.自贡.自流井区鸿鹤路东源半岛14幢 联系电话:0813-2517017 电子邮件:jjyy500@126.com

蜀ICP备18008040号