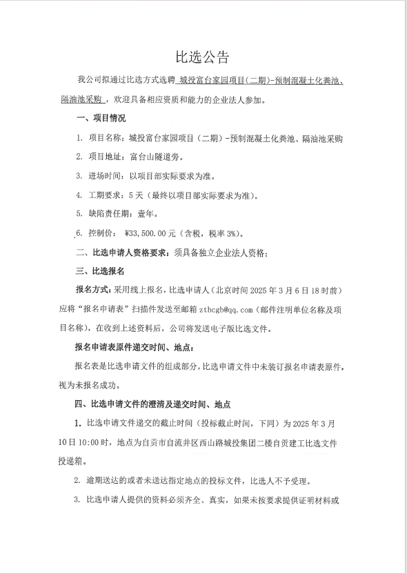
城投富台家园项目二期—预制混凝土化粪池、隔油池采购比选公告
信息公开
你的位置:首页 > 信息公开 > 公告

城投富台家园项目二期—预制混凝土化粪池、隔油池采购比选公告

来源: 2025-03-03 17:43:35      点击:


报名申请表请点击下载/images/file/202503031742001919.docx